| layout | pattern | |||
|---|---|---|---|---|
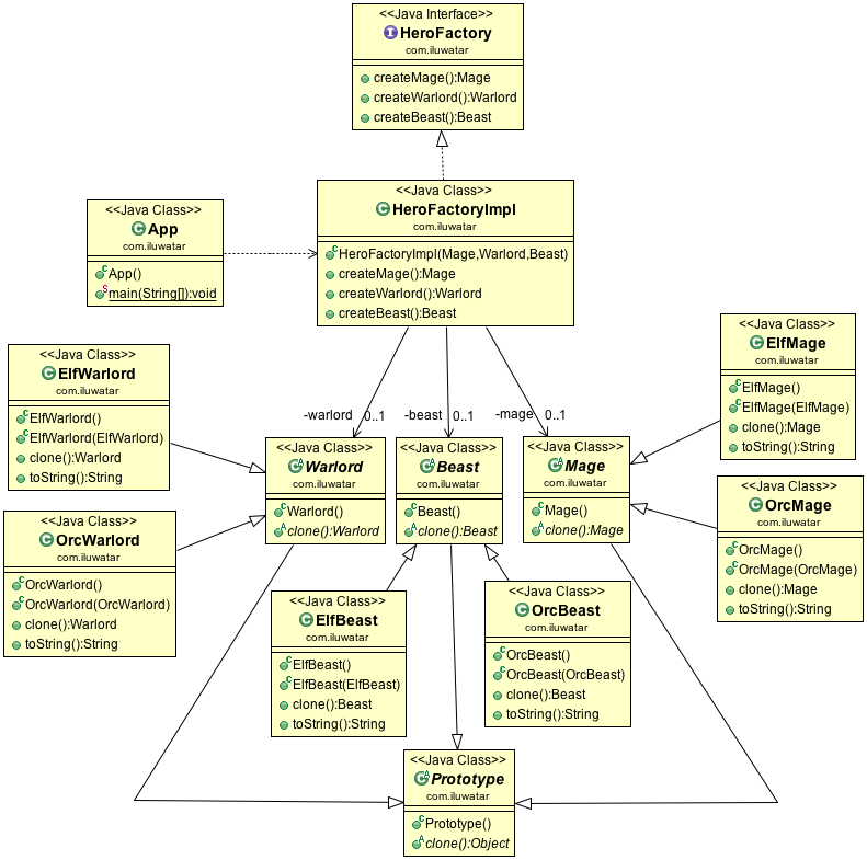
| title | Prototype | |||
| folder | prototype | |||
| permalink | /patterns/prototype/ | |||
| categories | Creational | |||
| tags |
|
Specify the kinds of objects to create using a prototypical instance, and create new objects by copying this prototype.
Use the Prototype pattern when a system should be independent of how its products are created, composed and represented; and
- when the classes to instantiate are specified at run-time, for example, by dynamic loading; or
- to avoid building a class hierarchy of factories that parallels the class hierarchy of products; or
- when instances of a class can have one of only a few different combinations of state. It may be more convenient to install a corresponding number of prototypes and clone them rather than instantiating the class manually, each time with the appropriate state
